-
[ios - SwiftUI] Widget 사용하기 (1/2)ios 2021. 2. 4. 10:23
이번 글에서는 위젯 사용 및 뷰 이동을 테스트한 글을 정리해 보았습니다.
먼저 Swift 프로젝트에서 Widget Extension을 추가해 주도록 하겠습니다.


Include Configuration Intent 체크 여부에 따라 IntentConfiguration, StaticConfiguration 결정 Extension이 추가되면 기본적인 코드가 작성된 swift 파일을 확인할 수 있습니다.
이제 작성된 코드의 의미를 먼저 알아보도록 하겠습니다.
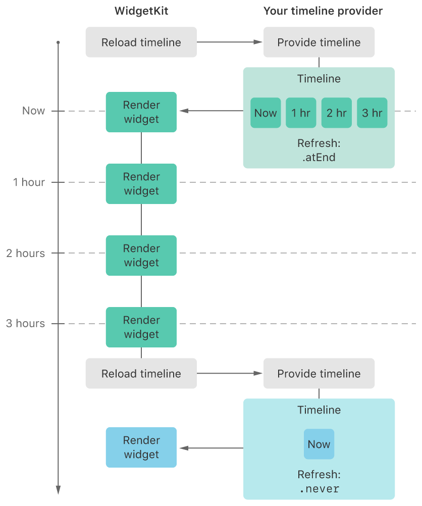
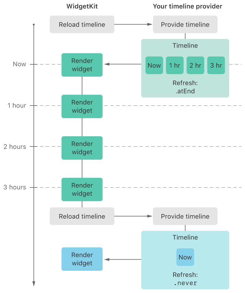
struct Provider: IntentTimelineProvider { func placeholder(in context: Context) -> SimpleEntry { SimpleEntry(date: Date(), configuration: ConfigurationIntent()) } func getSnapshot(for configuration: ConfigurationIntent, in context: Context, completion: @escaping (SimpleEntry) -> ()) { let entry = SimpleEntry(date: Date(), configuration: configuration) completion(entry) } func getTimeline(for configuration: ConfigurationIntent, in context: Context, completion: @escaping (Timeline<Entry>) -> ()) { var entries: [SimpleEntry] = [] // Generate a timeline consisting of five entries an hour apart, starting from the current date. let currentDate = Date() for hourOffset in 0 ..< 5 { let entryDate = Calendar.current.date(byAdding: .hour, value: hourOffset, to: currentDate)! let entry = SimpleEntry(date: entryDate, configuration: configuration) entries.append(entry) } let timeline = Timeline(entries: entries, policy: .atEnd) completion(timeline) } }Provider : 위젯을 렌더링 할 시기를 알려줍니다.
getSnapshot : WidgetKit이 현재 상태를 나타내는 스냅샷을 요청합니다.
위젯 갤러리에서 위젯을 표시할 때 위젯의 현재 상태나 몇 초 이상 걸릴 수 있는 작업에 대한 샘플을 나타내 준다고 합니다.
getTimeline : WidgetKit이 현재 상태 및 상태가 변경될 미래 날짜 포함된 타임 라인 엔트리 배열 요청이라고 되어있는데
그냥 위젯에 대한 작업을 처리할 시간 배열입니다. 해당 시간이 경과할 때 뷰를 바꿔주며 이 시간은 시스템 시간과는 다릅니다.

WidgetKit 역할 위젯을 업데이트할 Date 배열을 TimeLine 이라고 하는데 이것을 Webkit에게 전달하고 뷰가 교체될 때의 로딩을 방지합니다.

TimeLine 처리 WidgetKit은 TimeLine을 전달 받은 후 해당 시간에 뷰를 렌더링 해줍니다. 전달받은 배열이 마지막이라면 다시 한번 타임라인을 요청하도록 합니다.
struct SimpleEntry: TimelineEntry { let date: Date } struct myWidgetEntryView : View { var entry: Provider.Entry var body: some View { Text(entry.date, style: .time) } } @main struct myWidget: Widget { let kind: String = "myWidget" var body: some WidgetConfiguration { IntentConfiguration(kind: kind, intent: ConfigurationIntent.self, provider: Provider()) { entry in myWidgetEntryView(entry: entry) } .configurationDisplayName("My Widget") .description("This is an example widget.") } } struct myWidget_Previews: PreviewProvider { static var previews: some View { myWidgetEntryView(entry: SimpleEntry(date: Date(), configuration: ConfigurationIntent())) .previewContext(WidgetPreviewContext(family: .systemSmall)) } }kind : 위젯을 식별할 수 있는 문자열
body : 위젯의 내용을 나타냄
IntentConfiguration : 사용자가 위젯의 프로퍼티를 수정할 수 있다.
StaticConfiguration : 사용자가 위젯의 프로퍼티를 수정할 수 없다.
PreviewProvider : 위젯을 추가할때 미리 보기



홈 화면에서 기본적으로 위젯을 추가할 수 있습니다.
'ios' 카테고리의 다른 글
[ios - Swift] App 상태 변경에 따른 Widget 초기화 (0) 2021.02.04 [ios - SwiftUI] Widget 사용하기 (2/2) (0) 2021.02.04 [ios-Swift] Share Extension 사용하기 (0) 2021.01.27 [ios - Swift] Phi Chart View (CALayer) (0) 2021.01.12 [ios - Swift] Circle Progressbar 만들기 (CALayer) (0) 2021.01.08